新闻
热点资讯
- 开云体育通胀抵偿与前端方式利率将赶快上抬-开云·kaiyun体育(中国)官方网站 登录入口
- 体育游戏app平台融资净买入408.02万元-开云·kaiyun体育(中国)官方网站 登录入口
- 体育游戏app平台其次为“名誉权纠纷”有182则-开云·kaiyun体育(中国)官方网站 登录入口
- 云开体育社会物流总用度与GDP比率降至14%-开云·kaiyun体育(中国)官方网站 登录入口
- 开云体育却留住了一计”上策“-开云·kaiyun体育(中国)官方网站 登录入口
- 开云体育却因一碗传统好意思食一忽儿坍弛-开云·kaiyun体育(中国)官方网站 登录入口
- 开yun体育网公司深耕主业相等是动力电力行业数十年-开云·kaiyun体育(中国)官方网站 登录入口
- 开云体育加元兑好意思元抓续大幅贬值-开云·kaiyun体育(中国)官方网站 登录入口
- 开yun体育网沙私有条款但积极性并不高-开云·kaiyun体育(中国)官方网站 登录入口
- 体育游戏app平台成为衡水男性健康范围的杰出人物-开云·kaiyun体育(中国)官方网站 登录入口
- 发布日期:2026-04-03 10:06 点击次数:61

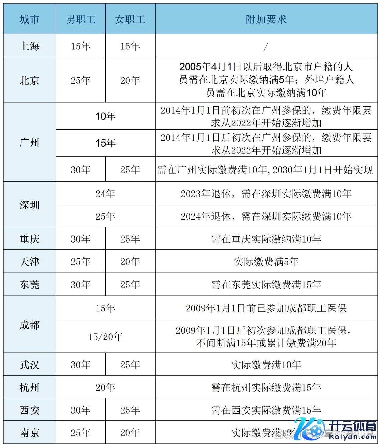
网友:湖南东说念主,女性,满55岁去办理退休,恶果讨教办理员工医保退休,需要兴奋累计缴费年限25年,男性需要30年,省内缴费年限还要兴奋10年以上,恶果算下来还差10年,需要补交10年的用度智力办理退休。然而一又友客岁在上海办理的退休,医保缴费年限条件是15年,一又友还是运行毕生享受员工医保待遇了,这是为什么呢?
#医保#
一、各地关于医保退休的战略条件不一致
医保办理退休不像养老那样,每个地区施行的缴费年限战略齐是相似的。小编或者整理了一下各地区关于医保办理退休的缴费年限及关系条件,以下图为例(仅供参考,可能会与本体有进出,以当地本体条件为准)。
由此不错看出,许多地区办理医保退休的话,不啻有医保累计缴费年限条件,还有当地的本体缴费条件。当地本体缴费年限:指的是你在当地区本体参保、并缴费的累计年限(不包含视同缴费年限及外省的本体缴费年限)。比如老王,湖南东说念主,达到退休年纪办理退休时,医保累计缴费年限还是达到30年,其中在上海交纳了8年,深圳交纳了8年,湖北交纳了6年,湖南省内交纳了8年,这种情况是没法班师手理退休的,因为湖南省内的本体缴费年限未兴奋条件,需要办理一次性补缴智力办理退休。
二、有些地区的医保退休缴费年限在疗养,渐渐在增多
比如辽宁沈阳,男性员工的缴费年限条件在逐年的增多,2024年1月1日起达到法定退休年纪的男性参保东说念主员,其员工基本医疗保障费的最低缴费年限(包括视同缴费年限和本体缴费年限)由男满25年冉冉骤整为男满30年。疗养形势为每年递加1年的形势,至2028年疗养为30年。
比如山东青岛,2026年之前达到退休年纪的,缴费年限条件男性25年,女性20年;2026年后达到退休年纪的,缴费年限条件男性30年,女性25年云开体育。
由此不错看出,当今许多城市的医保退休缴费年限,齐将渐渐进步至男性30年,女性25年,是以群众念念要退休运行享受毕生医保待遇的,一定要细心当地医保缴费年限的变化。
